13省聯盟集采開始,規則有變(附名單)
集采重塑低值耗材市場,價格內卷的路終究難以為繼。
01
4類耗材價格聯動集采啟動
9月6日,遼寧省醫療機構藥品和醫用耗材采購聯盟發布《省際聯盟輸液器等4類醫用耗材帶量價格聯動采購實施方案(征求意見稿)》(完整附文末)。

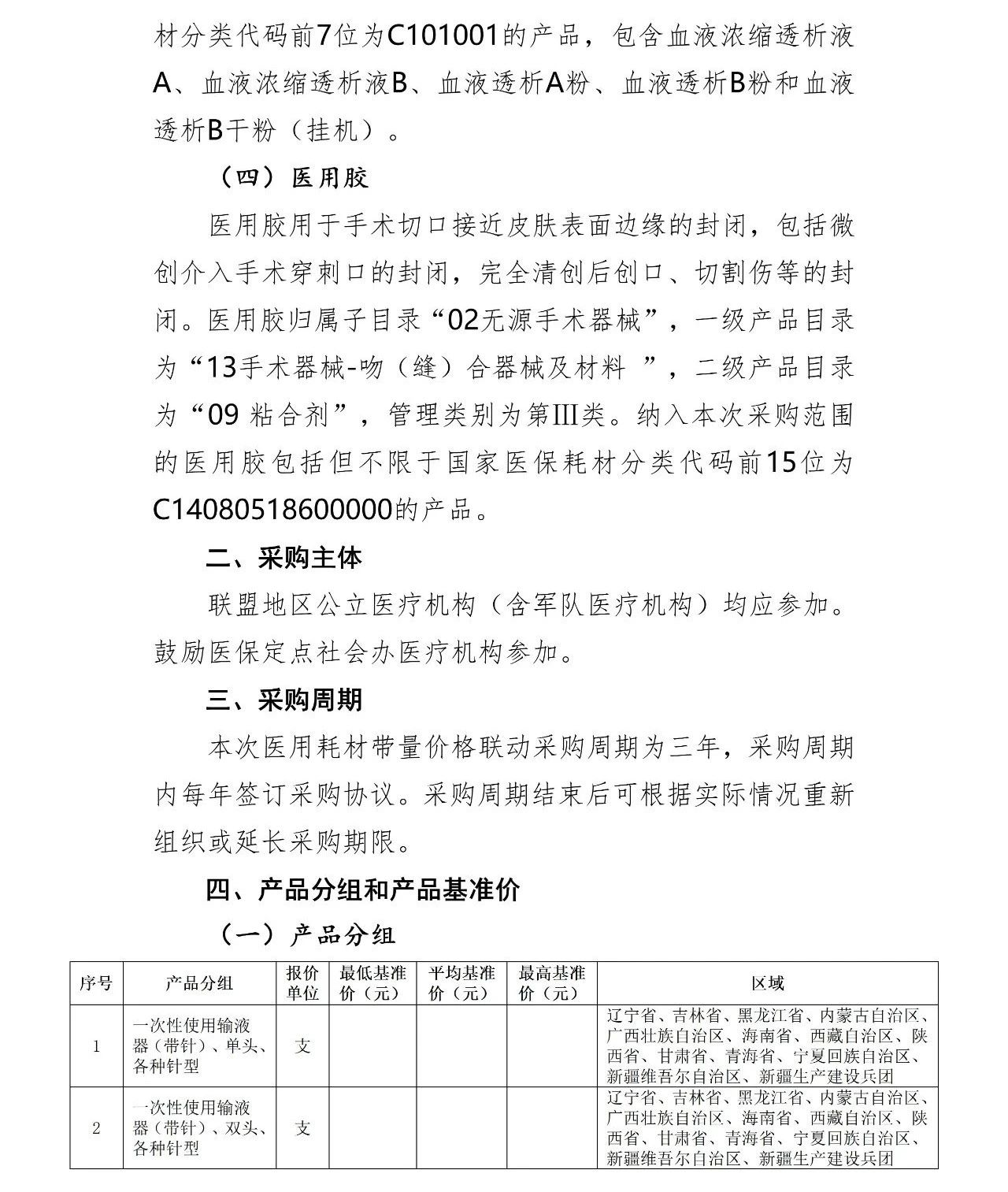
此次價格聯動采購品種為輸液器、預充式導管沖洗器、血液透析濃縮物、醫用膠,品種分組、聯動地區如下:

(詳見文末)
同產品分組參考聯盟地區最低實際采購價格、聯盟地區最低帶量采購中選價格、近期其他省份或聯盟帶量采購相關價格,制定的最低基準價、平均基準價和最高基準價。
以2022年4月至今聯盟地區原帶量采購中選產品作為基礎目錄(具體到27位國家醫保醫用耗材編碼,申報產品在不高于最高基準價和聯盟地區最低實際采購價格的基礎上進行價格聯動確定是否中選,具體規則如下:

醫療機構填報的中選產品,55%為直接計入協議采購量,45%為自主分配協議采購量;醫療機構填報的非中選產品,均為自主分配協議采購量。具體分配規則如下:

(詳細分組見文末)
02
低值耗材新變局:高端、出海
本次價格聯動的四類耗材多為集采熟面孔。
2021年6月起,河北省已全面執行一次性使用輸液器集采購中選結果。經測算,一次性使用輸液器平均降幅75.38%,最高降幅達90%。
預充式導管沖洗器更是集采常客。2021年廣東16省聯盟曾集采,平均降幅68.25%。2022年遼寧開展輸液器和預充式導管沖洗器帶量采購,兩類耗材平均降價57.1%。2022年三明聯盟集采中,該耗材平均降幅46.08%。
今年5月,京津冀3+N聯盟28類耗材集采開始陸續執行,其中醫用膠的降價成果輻射安徽、廣西、云南、三明4地。
近年來,低值耗材集采按下“加速鍵”,從市級到省際聯盟均成果頻出。

雖然單價較低,但因覆蓋的醫院和患者數量龐大,低值耗材整體市場規模可觀。且隨著老齡化趨勢和慢性病人群逐年增加,國內市場呈現高增長態勢。
《中國醫療器械藍皮書(2021年版)》數據顯示,2016-2020年中國低值醫用耗材市場規模由448億元增長至970億元,年均復合增速在20%左右,預計到2025年國內低值醫用耗材市場規模將達到2200億元。
基于大規模集采推進,原本分散的市場格局被打破,大額訂單逐漸集中在具有核心競爭力的企業手中,龍頭企業市場份額進一步提升。
受降價潮影響,低值耗材的利潤愈加微薄,多家國內企業開始布局高端化轉型,通過收并購等方式提升產品核心競爭力,以換得更高的市場定價權。
例如,振德醫療2021年成立獨立的造口現代傷口產品團隊,并收購高端敷料企業上海亞澳。穩健醫療2022年收購隆泰醫療55%股權,加碼高端敷料。
此外,針對海外市場的布局也在密集推進。
中信建投研報認為,2023年低值耗材收入受海外客戶去庫存影響而增速承壓。展望2024年,海外客戶去庫存影響基本出清,訂單開始陸續恢復,在去年低基數背景下低耗板塊今年海外收入增速有望呈現恢復性增長。
2024上半年,奧美醫療境外營收13.20億元,同比增長18.38%,占總營收83.43%;穩健醫療在海外市場實現營收7.9億元,同比增長14.1%;維力醫療海外市場營收3.37億元,同比增長27.71%。價格內卷的時代已經結束,低值耗材市場邁入高質量競爭階段。
附:










【來源:賽柏藍器械】

下一篇:27省耗材大降價啟動
相關閱讀
- 口腔耗材聯盟集采來了2025-08-26
- 13省耗材集采正式啟動2024-09-29
- 6月1日起,超大耗材聯盟集采開始落地2024-05-21
- 神經介入、外周介入再進聯盟集采2024-05-17
- 多品類耗材集采結果公布,價格再觸底(附名單)2024-01-05






