國家局責令兩家械企立即停產整改!
近期,國家藥品監督管理局組織對上海威寧整形制品有限公司、河南省豫北衛材有限公司進行了飛行檢查。
飛檢發現,兩家企業生產質量管理體系均存在多項嚴重缺陷,國家藥品監督管理局已責成上海市食品藥品監督管理局、河南省食品藥品監督管理局依法責令兩企業立即停產整改。
待企業完成全部項目整改并經所在地省級食品藥品監督管理局跟蹤復查合格后方可恢復生產。
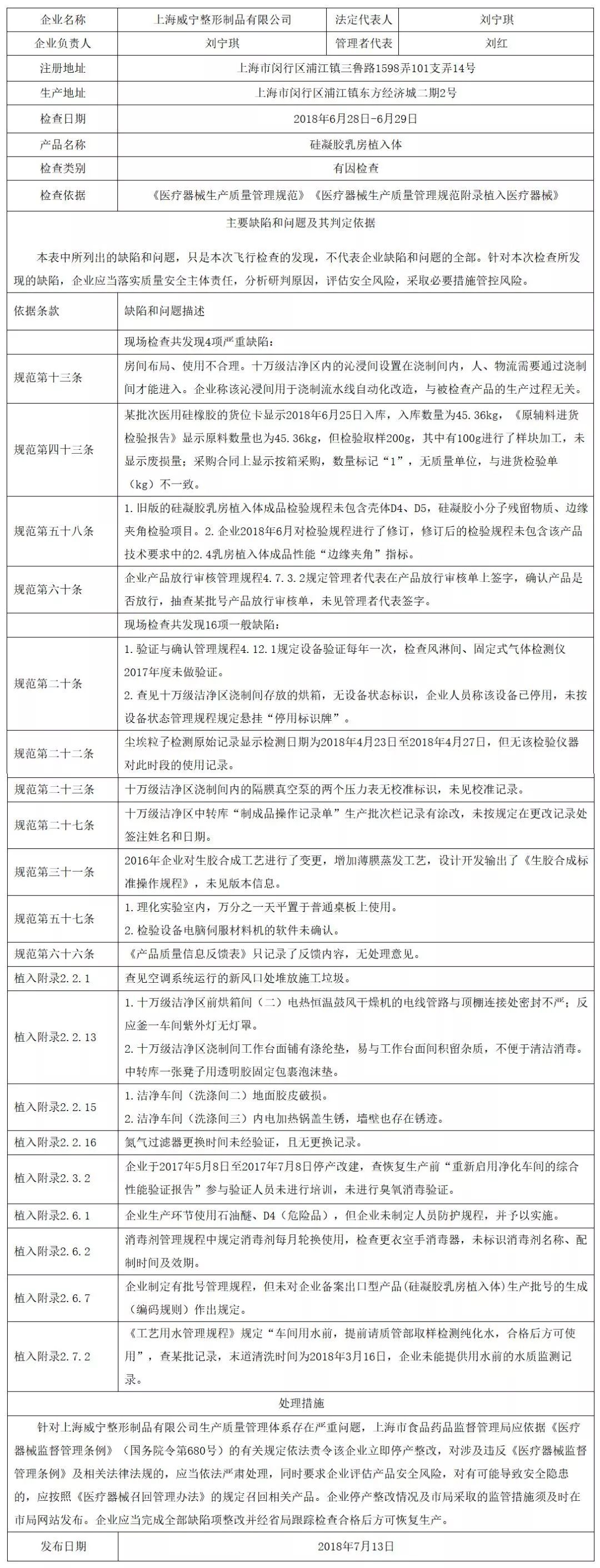
國家藥品監督管理局關于上海威寧整形制品有限公司停產整改的通告
(2018年第61號)
一、廠房與設施方面
(一)企業房間布局、使用不合理,十萬級潔凈區內的沁浸間設置在澆制間內,人、物流需要通過澆制間才能進入,企業稱該沁浸間用于澆制流水線自動化改造,與被檢查產品的生產過程無關,不符合《醫療器械生產質量管理規范》及相關附錄(以下簡稱《規范》)中廠房與設施應當根據所生產產品的特性、工藝流程及相應的潔凈級別要求合理設計、布局和使用的要求。
(二)企業氮氣過濾器更換時間未經驗證,且無記錄,不符合《規范》中與產品使用表面直接接觸的氣體,其對產品的影響程度應當進行驗證和控制,以適應所生產產品的要求。
二、設備方面
企業于2017年5月8日至2017年7月8日停產改建,查恢復生產前“重新啟用凈化車間的綜合性能驗證報告”參與驗證人員未進行培訓,未進行臭氧消毒驗證,不符合《規范》中若停機后再次開啟空氣凈化系統,應當進行必要的測試或驗證,以確認仍能達到規定的潔凈度級別要求。
三、設計開發方面
2016年企業對生膠合成工藝進行變更,增加薄膜蒸發工藝,設計開發輸出了《生膠合成標準操作規程》,輸出清單未標注版本號,不符合《規范》中設計和開發輸出應當得到批準,保持相關記錄的要求。
四、采購方面
企業某批次醫用硅橡膠的貨位卡顯示2018年6月25日入庫,入庫數量為45.36kg,《原輔料進貨檢驗報告》顯示原料數量也為45.36kg,但檢驗取樣200g,其中有100g進行了樣塊加工,未顯示廢損量;采購合同上顯示按箱采購,數量標記“1”,無質量單位,與進貨檢驗單(kg)不一致,不符合《規范》中采購記錄應當滿足可追溯要求。
五、質量控制方面
(一)企業原檢驗規程未包含殼體D4、D5,硅凝膠小分子殘留物質、邊緣夾角檢驗項目,企業2018年6月對檢驗規程修訂,修訂后的檢驗規程未包含該產品技術要求的2.4乳房植入體成品性能“邊緣夾角”指標,另硅凝膠乳房植入體成品檢驗規程規定殼體和硅凝膠中D4、D5項目每2年進行委托檢驗一次,硅凝膠乳房植入體過程檢驗規程規定硅凝膠D4、D5批批進行委托檢驗,不符合《規范》中企業應當根據強制性標準以及經注冊或者備案的產品技術要求制定產品的檢驗規程,并出具相應的檢驗報告或者證書的要求。
(二)企業產品放行審核管理規程4.7.3.2規定管理者代表在產品放行審核單上簽字,確認產品是否放行,抽查某批號產品放行審核單,未見管理者代表簽字,不符合《規范》中企業應當規定產品放行程序、條件和放行批準要求。
(三)企業《工藝用水管理規程》規定“車間用水前,提前請質管部取樣檢測純化水,合格后方可使用”,查某批記錄,末道清洗時間為2018年3月16日,企業未能提供使用前的水質監測記錄,不符合《規范》中應當對工藝用水進行監控和定期檢測,并保持監控記錄和檢測報告的要求。
企業已對上述其質量管理體系存在缺陷予以確認。該企業上述行為不符合醫療器械生產質量管理規范相關規定,生產質量管理體系存在嚴重缺陷,國家藥品監督管理局責成上海市食品藥品監督管理局依法責令該企業立即停產整改,對涉及違反《醫療器械監督管理條例》(國務院令第680號)及相關法律法規的,依法嚴肅處理。同時責成上海市食品藥品監督管理局要求該企業評估產品安全風險,對有可能導致安全隱患的,應按照《醫療器械召回管理辦法》(國家食品藥品監督管理總局令第29號)的規定,召回相關產品。
待企業完成全部項目整改并經所在地省級食品藥品監督管理局跟蹤復查合格后方可恢復生產。
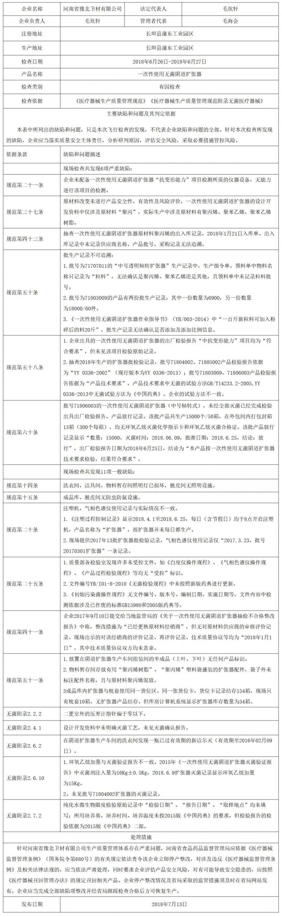
國家藥品監督管理局關于河南省豫北衛材有限公司停產整改的通告
(2018年第62號)
近期,國家藥品監督管理局組織對河南省豫北衛材有限公司進行了飛行檢查。檢查中,發現該企業質量管理體系主要存在以下缺陷:
一、廠房與設施方面
企業未配備一次性使用無菌陰道擴張器“抗變形能力”項目檢測所需的儀器設備,無能力進行該項目的檢測,不符合《醫療器械生產質量管理規范》及相關附錄(以下簡稱《規范》)中企業應當配備與產品檢驗要求相適應的檢驗儀器和設備,主要檢驗儀器和設備應當具有明確的操作規程的要求。
二、設計開發方面
企業原材料改變未進行產品安全性、有效性及風險評價,一次性使用無菌陰道擴張器的設計開發資料中僅涉及原材料“聚丙”,實際生產中涉及原材料有聚丙烯、聚苯乙烯、聚苯乙烯樹脂,不符合《規范》中當選用的材料、零件或者產品功能的改變可能影響到醫療器械產品安全性、有效性時,應當評價因改動可能帶來的風險,必要時采取措施將風險降低到可接受水平,同時應當符合相關法規的要求。
三、采購方面
企業一次性使用無菌陰道擴張器采購的原材料聚丙烯,2018年1月21日入庫單、出入庫記錄中未記錄供應商名稱、產品批號,采購記錄無法追溯,不符合《規范》中采購記錄應當滿足可追溯要求。
四、生產管理方面
(一)企業批號71707011的中號透明軸轉擴張器的生產記錄中,生產指令單、領料單中物料名稱只記錄為“粒料”,無法確認是聚丙烯、聚苯乙烯還是其他,且領料單中未記錄粒料批號,批號71803009的產品有兩份批生產記錄,一份數量為6900,一份為18000/60件,《一次性使用無菌陰道擴張器作業指導書》(YB/003—2014)中“一百斤新粒料可加入粉碎后的料20斤”,批生產記錄無法確認是否添加及添加比例,不符合《規范》中每批(臺)產品均應當有生產記錄,并滿足可追溯的要求。
(二)企業環氧乙烷加量與滅菌驗證報告不一致。2015年《一次性使用無菌陰道擴張器滅菌驗證報告》中滅菌劑注入量為16kg±0.5kg,2018.6.9擴張器滅菌記錄顯示環氧乙烷加量為15kg,未見批號71804002擴張器的滅菌記錄,不符合《規范》中應當制定滅菌過程控制文件,保持每一滅菌批的滅菌過程參數記錄,滅菌記錄應當可追溯到產品的每一生產批的要求。
五、質量控制方面
(一)企業出具的一次性使用無菌陰道擴張器的出廠檢驗報告“抗變形能力”項目均為“符合要求”,未見該項目檢驗原始記錄,抽查2018年生產擴張器批檢驗記錄,批號71804002、71805002產品檢驗報告依據為“YY 0336—2002”(現行版本為YY 0336—2013),批號71803009、71806003產品檢驗報告依據為“產品技術要求”,產品技術要求中無菌的試驗方法GB/T14233.2—2005,YY 0336—2013中無菌試驗方法為《中國藥典》,不符合《規范》企業應當根據強制性標準以及經注冊或者備案的產品技術要求制定產品的檢驗規程,并出具相應的檢驗報告或者證書的要求。
(二)企業批號71806003的一次性使用無菌陰道擴張器(中號軸轉式),未經全部滅菌已經完成檢驗出具出廠檢驗報告、產品放行記錄,該批產品共生產15000個/50箱,在外包間內打包封箱13箱(300個每箱),均無環氧乙烷滅菌化學指示卡和環氧乙烷滅菌合格證,該批產品放行記錄顯示“數量:15000,滅菌時間:2018.06.09,批準日期:2018.6.25,結論:放行”,出廠檢驗報告日期為2018年6月25日,結論為“本產品按一次性使用無菌陰道擴張器技術要求檢驗,結果符合要求”,不符合《規范》中企業應當規定產品放行程序、條件和放行批準要求。
(三)純化水微生物限度檢驗原始記錄中“檢驗日期”“報告日期”“取樣地點”均未填寫,所用培養基、培養時間、培養溫度未按2015版《中國藥典》的要求,但檢驗報告的檢驗依據為2015版《中國藥典》二部,不符合《規范》中應當對工藝用水進行監控和定期檢測,并保持監控記錄和檢測報告的要求。
企業已對上述其質量管理體系存在缺陷予以確認。該企業上述行為不符合醫療器械生產質量管理規范相關規定,生產質量管理體系存在嚴重缺陷,國家藥品監督管理局責成河南省食品藥品監督管理局依法責令該企業立即停產整改,對涉及違反《醫療器械監督管理條例》(國務院令第680號)及相關法律法規的,依法嚴肅處理。同時責成河南省食品藥品監督管理局要求該企業評估產品安全風險,對有可能導致安全隱患的,應按照《醫療器械召回管理辦法》(國家食品藥品監督管理總局令第29號)的規定,召回相關產品。
待企業完成全部項目整改并經所在地省級食品藥品監督管理局跟蹤復查合格后方可恢復生產。
附件:對上海威寧整形制品有限公司飛行檢查通報

附件:對河南省豫北衛材有限公司飛行檢查通報

【來源:國家藥品監督管理局】







